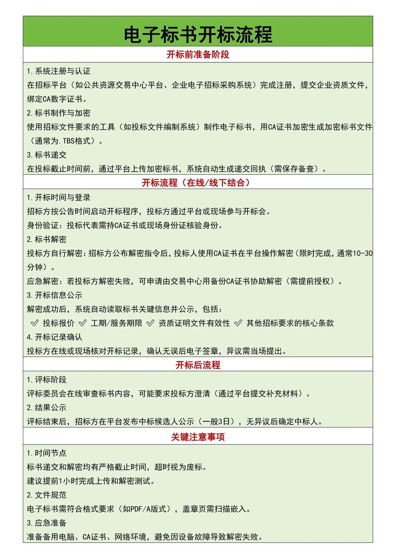
<{在线配资服务}>厦门市电子招投标平台怎么下载标书?手把手教您参与厦大项目投标{在线配资服务}>
项目概况厦门大学翔安校区学科交叉平台大楼项目(设计“评定分离”) 招标项目的潜在投标人应在通 过 厦 门 市 建 设 工 程 电 子 招 投 标 交 易 平 台 ( 网 址 : :9101/xmjy/) 采用无记名方式免费下载招标文件。获取招标文件,并于2025年06月20日 09点00分(北京时间)前递交投标文件。
一、项目基本情况
项目编号:
项目名称:厦门大学翔安校区学科交叉平台大楼项目(设计“评定分离”)
预算金额:1141. 万元(人民币)
最高限价(如有):1141. 万元(人民币)
采购需求:
1、建设地点:福建省厦门市翔安区厦门大学翔安校区内 。
2、工程建设规模: 本项目拟建设用地总面积为23774.40㎡ 。总建筑面积 80865.00㎡,其中地下建筑面积20042.00㎡,地上建筑面积60823.00㎡,最大单体建 筑面积不少于50865 ㎡,规划建筑高度大于50m且不超过 75m。主要建设内容包含科研实验用房、公共仪器共享平台、公共研究室、展示空间相关配套设施空间、门厅、交通及辅助用房等、车库及其他设备用房 。
3、投资总额:人民币61779万元。其中,工程费用限额:人民币 53452.50万元。
4、最高投标报价限价:设计费最高投标报价限价为 元,发包内容包含勘察的,勘察最高投标报价限价为 / 元。
5、招标范围与内容
(1)工程类别:房屋建筑工程。
(2)招标类型:实施性方案设计招标。
(3)招标范围:包括方案设计 (含估算) 、初步设计 (含概算) 、施工图设计、概算文件的编制和修正工作、设计文件汇总厦门市电子招投标平台怎么下载标书?手把手教您参与厦大项目投标,编制技术规范并配合业主进行前期手续办理、施工招标及后续施工全过程服务。
(4)内容:
① 设计内容:建筑安装工程、装修工程、室外总体工程的设计。为完成本工程设计的方案设计(含估算编制及修正)、方案优化、满足工程规划许可审批要求的三维建模及日照分析、初步设计 (含编制概算、绿建咨询及评审) 、施工图设计、施工期间的指导和配合 ④;其中施工图设计包括 完成主体土建工程、安装工程、装修工程、室外工程、门窗工程 (包含二次深化设计) 、建筑幕墙、智能化工程、设备工程、日照分析、 交通分析、三维建模、绿色建筑 (含土壤氡检测) 及海绵城市设计、地下停车库标识系 统、消防工程、人防工程、红线内道路及管网综合、绿化景观、夜景照明工程。设计费 包含报批过程 (委托三维建模、 日照分析、土壤氡检测、专家论证及海绵城市设计) 中 产生的各类费用,其余具体详见设计任务书 专业工程。
②工程勘察内容: / 。
6、本招标项目不应用建筑信息模型 (BIM) 技术 (以下简称 BIM 技术) ,应用的范围和内容:包括/。
7、标段划分: / 。
合同履行期限:(1)设计服务期限:方案设计优化:10 日历日初步设计:30 日历日施工图设计:50 日历日
本项目( 不接受 )联合体投标。
二、申请人的资格要求:
1.满足《中华人民共和国政府采购法》第二十二条规定;
2.落实政府采购政策需满足的资格要求:
3.本项目的特定资格要求:详见其他补充事宜
三、获取招标文件
时间:2025年05月31日 至 2025年06月19日厦门市电子招投标平台怎么下载标书?手把手教您参与厦大项目投标,每天上午9:00至12:00,下午12:00至18:00。(北京时间,法定节假日除外)
地点:通 过 厦 门 市 建 设 工 程 电 子 招 投 标 交 易 平 台 ( 网 址 : :9101/xmjy/) 采用无记名方式免费下载招标文件。
方式:通 过 厦 门 市 建 设 工 程 电 子 招 投 标 交 易 平 台 ( 网 址 : :9101/xmjy/) 采用无记名方式免费下载招标文件。
售价:¥0.0 元,本公告包含的招标文件售价总和
四、提交投标文件截止时间、开标时间和地点
提交投标文件截止时间:2025年06月20日 09点00分(北京时间)
开标时间:2025年06月20日 09点00分(北京时间)
地点:在线开标(厦门市公共资源交易中心)
五、公告期限
自本公告发布之日起5个工作日。
六、其他补充事宜
招标公告
1. 招标条件

本招标项目 厦门大学翔安校区学科交叉平台大楼项目 (设计“评定分离” ) 已 由 中华人民共和国教育部 以 教育部关于厦门大学翔安校区学科交叉平台大楼项目 可行性研究报告的批复,教发函〔2025〕112 号 批准建设,项目建设单位为 厦门大学 ,建设资金来源为 国有 ,招标人为 厦门大学 ,委托的招标代理单位为 厦门市公物投资管理有限公司 。项目已具备招标条件,现决定对该项目的 设计 采用“评定分离”办法进行公开招标。
2. 项目概况与招标范围
2. 1.项目概况
2. 1. 1.建设地点: 福建省厦门市翔安区厦门大学翔安校区内 。
2. 1.2.工程建设规模: 本项目拟建设用地总面积为 23774.40 ㎡ 。总建筑面积 80865.00 ㎡,其中地下建筑面积 20042.00 ㎡,地上建筑面积60823.00 ㎡,最大单体建 筑面积不少于 50865 ㎡ ,规划建筑高度大于 50m 且不超过 75m。主要建设内容包含科研实验用房、公共仪器共享平台、公共研究室、展示空间相关配套设施空间、门厅、交通及辅助用房等、车库及其他设备用房 。
2. 1.3.投资总额:人民币 61779 万元。其中,工程费用限额:人民币 53452.50 万 元。
2. 1.4.最高投标报价限价:设计费最高投标报价限价为 元厦门市招投标电子交易平台,发包内容包含 勘察的,勘察最高投标报价限价为 / 元。
2.2.招标范围与内容
2.2. 1.工程类别:房屋建筑工程 。
2.2.2.招标类型: 实施性方案设计招标 。
2.2.3.招标范围:包括方案设计 (含估算) 、初步设计 (含概算) 、施工图设计、概算文件的编制和修正工作、设计文件汇总,编制技术规范并配合业主进行前期手续办理、施工招标及后续施工全过程服务 。
2.2.4. 内容:
(1) 设计内容: 建筑安装工程、装修工程、室外总体工程的设计。为完成本工程 设计的方案设计(含估算编制及修正)、方案优化、满足工程规划许可审批要求的三维建模及日照分析、初步设计 (含编制概算、绿建咨询及评审) 、施工图设计、施工期间的指导和配合 ;其中施工图设计包括 完成主体土建工程、安装工程、装修工程、室外工程、门窗工程 (包含二次深化设计) 、建筑幕墙、智能化工程、设备工程、日照分析、 交通分析、三维建模、绿色建筑 (含土壤氡检测) 及海绵城市设计、地下停车库标识系 统、消防工程、人防工程、红线内道路及管网综合、绿化景观、夜景照明工程。设计费 包含报批过程 (委托三维建模、 日照分析、土壤氡检测、专家论证及海绵城市设计) 中 产生的各类费用,其余具体详见设计任务书 专业工程。
(2) 工程勘察内容: / 。
2.2.5.本招标项目不应用建筑信息模型 (BIM) 技术 (以下简称 BIM 技术) ,应用的范围和内容:包括/。
2.2.6.标段划分: / 。
3. 投标人资格要求
3.1.本招标项目要求投标人具备住房城乡建设行政主管部门核发的有效的 工程设计建筑行业 (建筑工程) 专业甲级资质;或工程设计建筑行业甲级资质;或工程设计综合甲级资质 (注:若投标人的资质为设计综合甲级资质,则须满足《工程设计资质标准》中与本项目相对应的设计类型对人员配置的要求) 资质。
3.2.本招标项目 不接受 联合体投标。发包内容包含勘察的,允许由具有设计、勘察资质的单位组成联合体参加投标;自愿组成联合体的应由具有招标项目相适应的设 计资质的单位为联合体牵头人厦门市招投标电子交易平台,且各方均应具备其所承担招标项目工作内容的相应资质 条件;承担相同工作内容的专业单位组成联合体的厦门市招投标电子交易平台,按照资质等级较低的单位确定资质 等级。
3.3.投标人拟派出担任本招标项目的设计负责人应具备有效的 不低于壹级国家注册建筑师执业证书 。
3.4.投标人及其拟派出担任本设计项目负责人均应具备 1 项类似项目设计业绩(本条仅适用于大型工程设计项目。联合体投标的,类似项目设计业绩必须由牵头人提 供) 。类似工程业绩是指 (下同) : 自本招标公告发布之日的前三年内 (以施工图审查合格日期为准,不含发布招标公告当日) 完成设计的并经施工图审查合格的 单体建筑面积 3.39 万平方米及以上的一般公共建筑设计业绩,具体要求详见招标文件 。
3.5.投标人均可就本招标项目中的所有标段提出投标申请,但招标人允许中标的标段数量为 / 个标段。
3.6.本招标项目不要求中标人在项目所在地设立分(子)公司,中标人应当依法履行纳税义务。
3.7.投标人其他主要人员要求以及资格审查的其他条件要求的具体内容见招标文件。
3.8.本招标项目招标人对投标人的资格审查采用资格后审方式。
4.技术成果经济补偿
本招标项目对未中标人投标文件中的技术成果 给予 经济补偿。给予经济补偿的,招标人将按投标人须知前附表第 31 项标准支付经济补偿费。
5. 招标文件的获取
凡有意参加投标者,请于 2025-05-31 至 2025-06-19 ,每天上午 9 时 00 分 00 秒 至 12 时 00 分 00 秒 ,下午 12 时 00 分 00 秒 至 18 时 00 分 00 秒 (北京时间厦门市电子招投标平台怎么下载标书?手把手教您参与厦大项目投标, 下 同 ) , 通 过 厦 门 市 建 设 工 程 电 子 招 投 标 交 易 平 台 ( 网 址 ::9101/xmjy/) 采用无记名方式免费下载招标文件。本招标项目 电子招标文件使用 电子签名系统 (版本:V3.6.4 及以上) 打开。
6. 评标办法
本招标项目采用的评标办法: 综合评估法 。
7. 定标方法
本招标项目采用的定标方法:直接票决法。
8. 投标保证金的递交
8.1.投标保证金递交的时间: 投标人应在截标前自行办妥投标担保手续 。
8.2.投标保证金递交的方式: (1) 从投标人所在地企业基本账户银行以电汇或银 行转账的形式,汇到招标人指定的投标保证金账户;或 (2) 保函或保证保险形式
(如采用银行保函、工程担保保函、工程保证保险等形式缴交投标保证金的应使用 电子投标保函,具体详见投标须知前附表) 。
8.3.投标保证金递交的金额: 10 万元 。
9. 投标文件的递交

9.1.本招标项目投标文件采用线上方式递交,投标文件的截止时间(投标截止时间,下同) : 2025-06-20 09:00:00 ,投标人应在截止时间前通过厦门市建设工程电子招投标交易平台 (网址::9101/xmjy/) 递交电子投标文件。联合投标的,投标文件应由联合体牵头单位的 CA 证书加密并上传到电子交易平台,开标时由上传此投标文件的单位 CA 证书解密。
9.2.逾期递交至指定电子交易平台的投标文件,电子交易平台将不予受理。
10. 发布公告的媒体
本次招标公告同时在 中国招标投标公共服务平台 () 、福建省公共资源交易电子公共服务平台() 和厦门市公共资源交易网() 上发布。
11. 联系方式
招标人: 厦门大学
地址: 福建省厦门市思明南路 422 号
邮编:
电话:
传真: 无
联系人: 张老师
招标代理机构: 厦门市公物投资管理有限公司
地址: 厦门市思明区湖滨南路 81 号光大银行大厦 18 楼
邮编: 电话: -/
传真: 0592-
联系人: 刘晓倩、吴惠强
电子交易平台名称: 厦门市建设工程电子招投标交易平台
网址: :9101/xmjy/
联系电话:
招投标监督机构名称: 厦门市住房和建设局
地址: 厦门市思明区厦禾路 362 号建设大厦 4 楼
联系电话: -
公共资源交易中心名称: 厦门市公共资源交易中心
地址: 厦门市云顶北路 842 号 (市政务服务中心 4 层)
联系电话: -、 0592-
七、对本次招标提出询问,请按以下方式联系。
1.采购人信息
名 称:厦门大学
地址:福建省厦门市思明南路 422 号
联系方式:张老师、0592-
2.采购代理机构信息
名 称:厦门市公物投资管理有限公司
地 址:厦门市思明区湖滨南路 81 号光大银行大厦 18 楼
联系方式:刘晓倩、吴惠强、0592-/
3.项目联系方式
项目联系人:刘晓倩、吴惠强
电 话: 0592-/









